公司新闻
COMPANY NEWS
服务新闻
COMPANY NEWS
十分钟搞懂企业信息化实施!
一、实施是什么?
“企业信息化,三分软件,七分实施。”这句行业中广为流传的话,直接挑明了企业信息化应用效果不仅与信息化方案有关,与实施也有很大关系。
企业信息化实施必须建立在企业自身特点的基础上,由实施方与应用企业共同完成。结合企业的业务流程、工艺生产、决策机制、管理模式、制度规章等,更好协助企业完成流程优化与管理决策功能,真正使信息化软件融入企业,成为标准化、规范化的系统。
在二十余年信息化实施经验中,东信达公司总结了一套行之有效的ERP 实施方法, 其特点是:适合大型ERP系统的实施、流程、人员、技术的全面结合、结构化、便于和规范的项目管理方法论相结合、具有全套规范化的标准、规范和工作方法。
东信达标准化实施分为四大阶段:项目前期准备阶段、计划制定阶段、计划执行跟踪及总结阶段、项目结案阶段。接下来就东信达在实施中如何实现知识转移进行实施流程解读,希望对您理解信息化有些许帮助:
二、东信达以实现知识成果交移为最终目的
实施的过程也是应用企业与实施方知识成果交流、迁移的过程。知识可通过正式的、系统化的方法加以传播,其中分为文字显性知识与感知隐性知识。
显性知识包括实施方所整理的操作手册、培训笔记、专题报告、操作视频或其他文字资料等,而隐性知识则包括经验性的操作、常见问题的处理等,隐性知识对于企业实施信息化系统同样至关重要。
因此在实施过程中,除了推进显性知识的传播效果外,也需要推进隐性知识思维与行为模式的变更,帮助应用企业将“隐性知识显性化”。
1、前期实地考察、调研分析、企业数据收集、需求沟通等确保应用企业的业务知识、流程、现有制度向实施方有效转移。
2、模块针对性培训、培训考核、企业传播效果分析等确保为企业个性化定制的解决方案知识、项目实施方法论知识向企业高质量转移。
1.弥合双方信息不对称是关键:应用企业在专业技术方面与实施方存在较大差距,因此解决“应用企业专业知识不到位”的先决条件是在应用企业中构建培训知识框架,减少上线系统操作难度,扫清实施障碍。
2. 知识成果源可靠性:东信达实施项目经理3年项目管理经验以上,5年ERP实施经验以上。负责对实施过程进行控制和管理,控制项目进度和风险,确定计划按期完成。实施团队针对制造行业的丰富经验能减少信息非对称造成的沟通障碍。
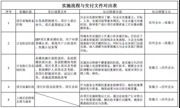
3.知识成果交移以书面形式进行,交付成果清晰可见。紧跟实施进程,随时根据企业实际与实施情境调整企业的知识流入渠道与交移方法。下图为实施过程与交付文件对应表:
知识转移过程是整合企业需求,结合其现实状况细化需求、调整落地方法的过程,实施方同时也是管理思想的传播方,除了帮助企业学会运用系统,考察企业人员知识的消化吸收效果也至关重要。
东信达专业实施团队通过操作演示、培训考核等手段,保障实施成果的转移质量,通过后续技术支持使应用企业项目负责人、维护人员的经验、操作这些无法明文示人的隐性知识逐渐度化为企业管理的规章制度,实现附带企业业务特色的“隐性知识显性化”成果转移,达到优化整体管理的最终目的。
东信达实施服务流程不仅讲求技术与产品的转移,更重要的是实现各类知识的转移,而应用企业与实施方相辅相成是保障知识成果转移效率与效果的重要基础。
知识经济时代,实施也是知识共享与提升的过程,应用企业通过接收知识,逐步整合、完善、优化整体管理架构,最终能够实现以效益为导向的各项管理指标提高。


▲实施标准化


双向知识转移渠道的建立
东信达实施流程确保双方信息充分交流,加速知识框架搭建、实施上线与组织应用。
东信达以书面形式交付成果,助推知识转移
从企业的实际出发,实施过程的知识转移直接目的是降低使用系统的难度,最终目的是提高企业数据分析能力、把控全局能力、决策能力。通过知识的转移进而保证企业的信息化成果。实施流程便是知识传递过程。
如何确保实施中知识转移效果:

▲实施的风险管理

▲实施的质量管理

▲实施过程与交付文件对应表
3、知识转移帮助企业完善管理体系
